作者:qianwen / 来源: 2025-12-26 点击量:360
(作者 许明)
摘要:随着我国私募基金行业的快速发展,管理人的责任边界问题日益成为行业规范与司法裁判的核心。笔者以《私募投资基金监督管理条例》颁布实施两年多以来的制度背景,结合近期典型司法案例,剖析私募基金管理人基于信托关系而生的信义义务内涵,明确管理人责任的法律基础,继而从行政、民事及刑事三个维度,探讨其责任的具体范围与认定标准。司法实践正通过“六步审查法”等精细化规则,将抽象的勤勉尽责义务具象化,强化了对投资者公平待遇的保护。本文拟就管理人如何构建合规体系以界定并恪守责任边界提出建议,以资参考。
私募基金作为我国多层次资本市场的重要组成部分,在服务实体经济与居民财富管理方面发挥着关键作用。然而,行业在迅猛发展的同时,也伴随着规避合格投资者要求、利益输送、挪用基金财产乃至非法集资等乱象。这些风险事件的核心,往往指向私募基金管理人(以下简称“管理人”)职责的模糊与越界。2023年9月1日《私募投资基金监督管理条例》(以下简称《私募条例》)正式施行,作为私募基金领域首部行政法规,其以“信托关系”为纲,显著提升了监管规则的效力位阶与执法刚性,为厘清管理人责任提供了顶层法律框架。与此同时,司法机关通过一系列具有里程碑意义的判决,积极回应市场关切,将原则性的法定义务转化为可操作、可预期的裁判标准。例如,北京金融法院提炼的“六步审查法”,以及上海金融法院审结的全国首例因违反公平分配义务而判令管理人赔偿的案件,均标志着对管理人责任边界的司法认定正步入精细化、实质化的新阶段。
在此背景下,本文旨在系统梳理现行法规体系下管理人的法定职责,并结合最新司法案例,从行政监管、民事纠纷及刑事犯罪三个层面,深入解构其责任边界的具体内涵与外延,以期为管理人的合规运营与投资者的权益保护提供清晰的指引。
管理人的责任并非无源之水,其根本来源于其与基金投资者之间法律关系的性质。对此,《私募条例》将《信托法》作为立法依据,确立了私募基金活动的信托法律关系基础。这一根本定位,决定了管理人作为受托人,必须为受益人的最大利益处理信托事务,并由此衍生出其最核心的法定义务——信义义务。
信义义务主要包括忠实义务与勤勉义务两大支柱。忠实义务要求管理人以基金财产和投资者的利益为最高准则,严格避免利益冲突,禁止进行自我交易或为第三方输送利益。勤勉义务(又称注意义务或谨慎义务)则要求管理人像“善良管理人”一样,以与其专业能力相匹配的审慎和技能来管理和处分基金财产。《私募条例》第三条明确规定,管理人应“恪尽职守,履行诚实守信、谨慎勤勉的义务”,正是对信义义务的行政法规化确认。
这一法规框架具有重大意义。首先,它突破了合同相对性,将管理人的责任上升为法定义务,即使基金合同约定不明,管理人亦不能免除其核心信义责任。其次,它为监管执法和司法裁判提供了高阶法律依据,违反该义务不仅可能导致合同违约,更可能构成行政违法乃至刑事犯罪。
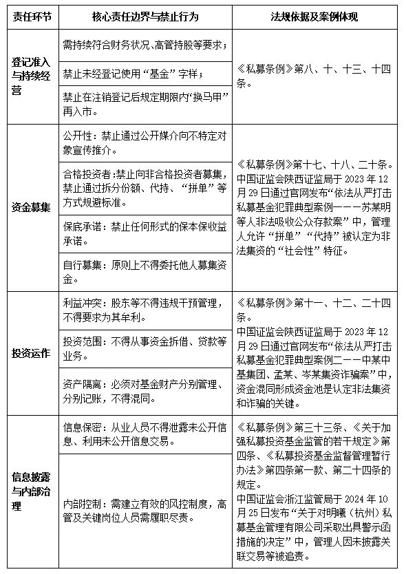
管理人的责任贯穿于“募、投、管、退”全流程,并在不同法律部门中呈现出不同的面向与后果。
(一) 行政监管责任
行政责任是监管机构对管理人违反行业管理规定所施加的处罚,其边界由一系列禁止性规范所划定。《私募条例》及其配套规则构建了覆盖管理人全生命周期的监管体系,责任要点如下表所示:
近期多起顶格行政处罚案例表明,监管机构正在“用好用足”《私募条例》赋予的执法权,大幅提高违法违规成本,对泄露未公开信息、向非合格投资者募资等行为进行严厉打击,这清晰地划定了管理人业务活动的行政合规红线。
(二) 民事责任
民事责任主要解决管理人对投资者的损害赔偿问题,司法实践通过个案裁判,将抽象的信义义务转化为具体的行为标准。
根据北京金融法院于2025年6月20日发布《资管产品管理人未完全履行尽职调查义务应对投资者承担赔偿责任》等,该院审判第二庭庭长丁宇翔法官,系统归纳了审查管理人是否尽到勤勉尽职调查义务的“六步法”,极具指导意义。
“六步法”具体为:第一步,匹配性,即管理人的调查方法、范围和深度需与调查事项相适应、相匹配。第二步,亲历性,强调管理人直接参与和获取第一手资料。第三步,持续性,尽调非一次性动作,需动态跟踪。第四步,调查结果全面及时呈现。结果须完整、无保留地披露。第五步,勤勉自证。管理人需证明已履行勤勉过程。第六步,通道方有限豁免,明确通道业务中的义务边界。
在某案件中,管理人因未发现投资标的的应收账款存在在先质押这一关键风险,被法院认定未尽审慎义务,最终对投资者损失承担40%的赔偿责任。这表明,法院对管理人专业能力的要求是实质性的,仅履行形式上的调查程序不足以免责。
上海金融法院审结的全国首例私募基金管理人违反公平分配义务赔偿案,则深刻诠释了忠实义务的内涵。该案中,管理人以投资者认购时间先后为由进行差异化的本金返还,导致后认购的投资者面临本金全损的风险。法院明确指出,同一类别基金份额享有同等分配权,管理人的差异化处理必须有“充足的合理理由”。此案确立了重要规则,在涉公平分配的纠纷中,举证责任发生转移,管理人需就其已履行公平义务承担举证责任,这极大地增强了对处于信息弱势的投资者的保护。
(三) 刑事责任
刑事责任的边界,是区分合法经营与金融犯罪的最后防线。“两高”联合发布的典型案例,清晰地揭示了假借私募基金之名实施非法集资犯罪的司法认定标准。
核心界限在于是否严格坚守私募基金“非公开”和“向合格投资者募集”的本质属性。在“苏某明等人非法吸收公众存款案”和“中某中基集团、孟某、岑某集资诈骗案”中,尽管相关管理人和产品部分进行了登记备案,但其行为实质上突破了私募底线。司法实践中,登记备案不构成对行为“合法性”的背书,一般将公开性(通过推介会、论坛、电话推销等方式向社会公开宣传)、社会性(允许“拼单”“代持”,拆分份额,变相突破合格投资者标准和人数上限)和利诱性(通过回购协议、担保函等方式变相承诺保本付息)作为涉刑特征,一旦行为具备上述特征,即可能构成非法吸收公众存款罪。若进一步存在伪造项目、设立资金池、肆意挥霍资金等情形,具有“非法占有目的”,则可能升级为集资诈骗罪,刑罚也更为严厉,责任追究并不仅限于实际控制人,对违法行为负有直接责任的高级管理人员乃至普通员工,也可能被追究刑事责任。
面对日益严密的法律责任网络,管理人必须主动构建动态的合规防御体系,以清晰界定并恪守职责边界。
首先,应树立“实质重于形式”的合规文化。必须深刻理解信义义务的精神内核,摒弃“完成登记备案即安全”的误区。所有业务活动,尤其是募集和投资决策,都应以是否真正忠于投资者利益、是否尽到专业审慎的注意义务为终极检验标准。
其次,应完善并落实全流程内控制度。制度设计应具有可操作性和有效性。例如,在尽职调查中贯彻“六步审查法”的要求,留存完整的工作底稿;在利益冲突管理和公平交易方面,设立严格的防火墙与决策程序;在信息披露方面,确保真实、准确、完整、及时。
再次,应高度重视履职留痕。司法和监管实践均强调过错与责任的对应。管理人及其从业人员,尤其是董事、监事、高级管理人员,必须对参与决策、提出异议、履行监督职责等关键行为进行完整记录。这既是履行勤勉义务的体现,也是在潜在纠纷中抗辩免责的关键证据。
最后,应建立常态化风险自查与培训机制。定期对照最新法律法规和典型案例,审视自身业务模式的合规性。加强对全体员工,特别是销售、投研、风控等关键岗位人员的合规培训,使其清晰地知晓行为的法律底线与刑事责任风险。
私募基金管理人的责任边界,是一个由《私募条例》等行政法规奠定框架、由监管执法划定红线、并由司法裁判不断填充细节的动态演进体系。其核心根植于信托法理下的信义义务,并具体延伸至行政、民事、刑事三大责任领域。当前,无论是监管的“史上最重”处罚,还是司法创制的“六步审查法”与公平分配案例,都传递出一个明确的信号——管理人的责任要求正从形式合规走向实质合规,从宽松模糊走向严格清晰。
对于管理人而言,唯有主动将信义义务内化于公司治理与文化,外化于全流程、可验证的合规行动,才能真正厘清并守住自身的责任边界,在服务实体经济与资本市场高质量发展的进程中行稳致远。对于投资者与监管司法部门而言,这一不断明晰的责任体系,则是保护合法权益、维护市场秩序、防控金融风险的坚实屏障。
